找回密码
 点击立即注册
搜索
热搜: 战神 光环

又来?传Win 11更新后 N卡用户游戏性能下降20帧

2026-1-18 11:32| 发布者: admin| 查看: 5| 评论: 0|来自: 3dmgame

摘要: 据外媒报道,Windows 11最近的更新——KB5074109会大幅削弱英伟达显卡的游戏性能。

据外媒报道,Windows 11最近的更新——KB5074109会大幅削弱英伟达显卡的游戏性能。

又来?传Win 11更新后 N卡用户游戏性能下降20帧

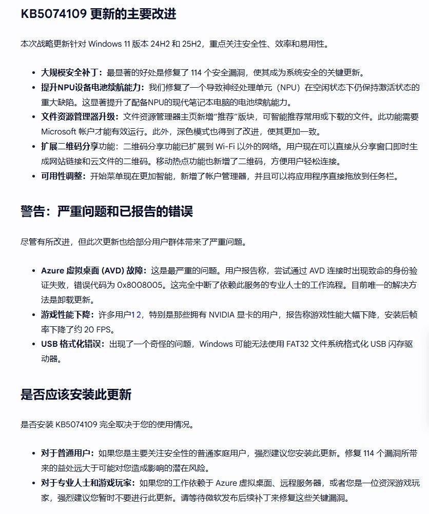
据悉,此次更新发布后,多位GeForce GPU用户反映游戏性能下降。其中一位用户报告帧率下降了15-20帧。目前,几乎所有报告性能问题的用户都使用英伟达显卡。但其他GPU用户也可能受到影响。

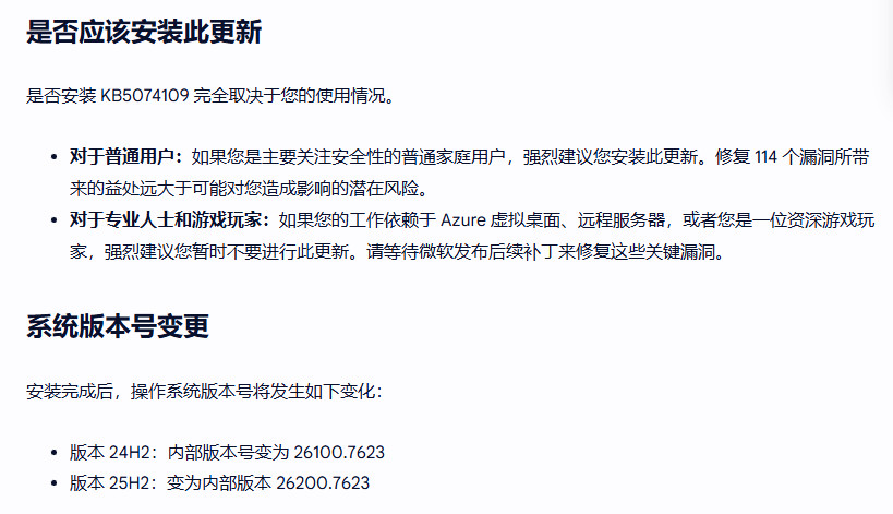
KB5074109是Windows 11 2026年1月累积更新,虽然它提供了重要的安全补丁并改进了电池续航时间,但也引入了一些严重的漏洞,可能会扰乱专业工作流程并影响游戏性能。

又来?传Win 11更新后 N卡用户游戏性能下降20帧

又来?传Win 11更新后 N卡用户游戏性能下降20帧

然而,这并非Windows更新首次影响众多PC用户的游戏性能。

早在2025年10月就曝出Windows 11更新导致用户的游戏性能下降。目前尚不清楚KB5074109导致性能问题的确切原因,也不确定是否可以通过驱动程序更新来修复。

最近微软称正在着手解决Windows 11的“性能基础”问题。显然,微软要让Windows运行更快、效率更高,还有很多工作要做。

又来?传Win 11更新后 N卡用户游戏性能下降20帧

又来?传Win 11更新后 N卡用户游戏性能下降20帧

又来?传Win 11更新后 N卡用户游戏性能下降20帧


路过

雷人

握手

鲜花

鸡蛋

最新评论

相关分类

手机版|小黑屋|主机之光 - 主机游戏资讯与资源下载平台 | thwan.com ( 京ICP备15038462号-1 )|网站地图

GMT+8, 2026-1-18 17:19 , Processed in 0.049207 second(s), 20 queries .

© 2001-2025 Discuz! Team.

返回顶部